设计简介:
本设计是基于 51 单片机的教室人数检测系统,主要实现以下功能:
可通过 LCD1602 显示应到人数和已到人数;
可通过按键设置应到人数;
上课时会语音播报应到人数和已到人数。
标签:51单片机、LCD1602、TTS语音播报模块、红外对管。
题目扩展:教室人数监测系统
资料编号:LHT-51-240507-SW
视频演示
资料预览
PCB 预览

3D模型预览
[3d_viewer id="1852"]
原理图

总体资料

系统框图
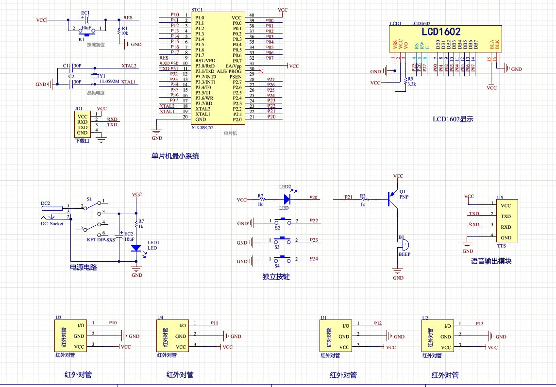
本设计以STC89C52单片机为核心控制器,加上其他的模块一起组成基于单片机的教室人数实时检测的整个系统,其中包含中控部分、输入部分和输出部分。
中控部分采用了STC89C52单片机,其主要作用是获取输入部分数据,经过内部处理,控制输出部分。
输入由三部分组成,第一部分是红外对管检测模块,通过该模块可检测当前的教室人数;第二部分是独立按键,通过三个独立按键判断是否上课和调整人数阈值;第三部分是供电电路,给整个系统进行供电。
输出由四部分组成,第一部分是LCD1602显示模块, 通过该模块可以显示当前教室人数、设置人数阈值等;第二部分是LED指示灯,当实际人数大于等于人数阈值时,灯亮500ms;第三部分是蜂鸣器,当实际人数小于人数阈值时,蜂鸣器进响500ms;第四部分是TTS语音播报模块,用于播报应到人数和实到人数。

软件设计

软件下载:
keil 5 :下载
Proteus v8.15 :下载

程序代码大概有·多长