【实物资料】51单片机水族箱控制系统

设计简介

  1. 通过TDS水质模块检测水质,当水质数值大于设置最大值,蜂鸣器和水泵开始工作换水;
  2. 通过防水式DS18B20检测水温,水温超过设置上下限值进行加热(加热棒) 或制冷 (风扇);
  3. 通过光敏电阻检测关照值,光照值低于设置最小值,进行补光
  4. 通过按键可设置各阈值;
  5. 通过OLED显示屏显示测量值。

实物演示

资料预览

PCB预览

【实物资料】51单片机水族箱控制系统 1 - 斯塔克电子

总体资料

【实物资料】51单片机水族箱控制系统 2 - 斯塔克电子

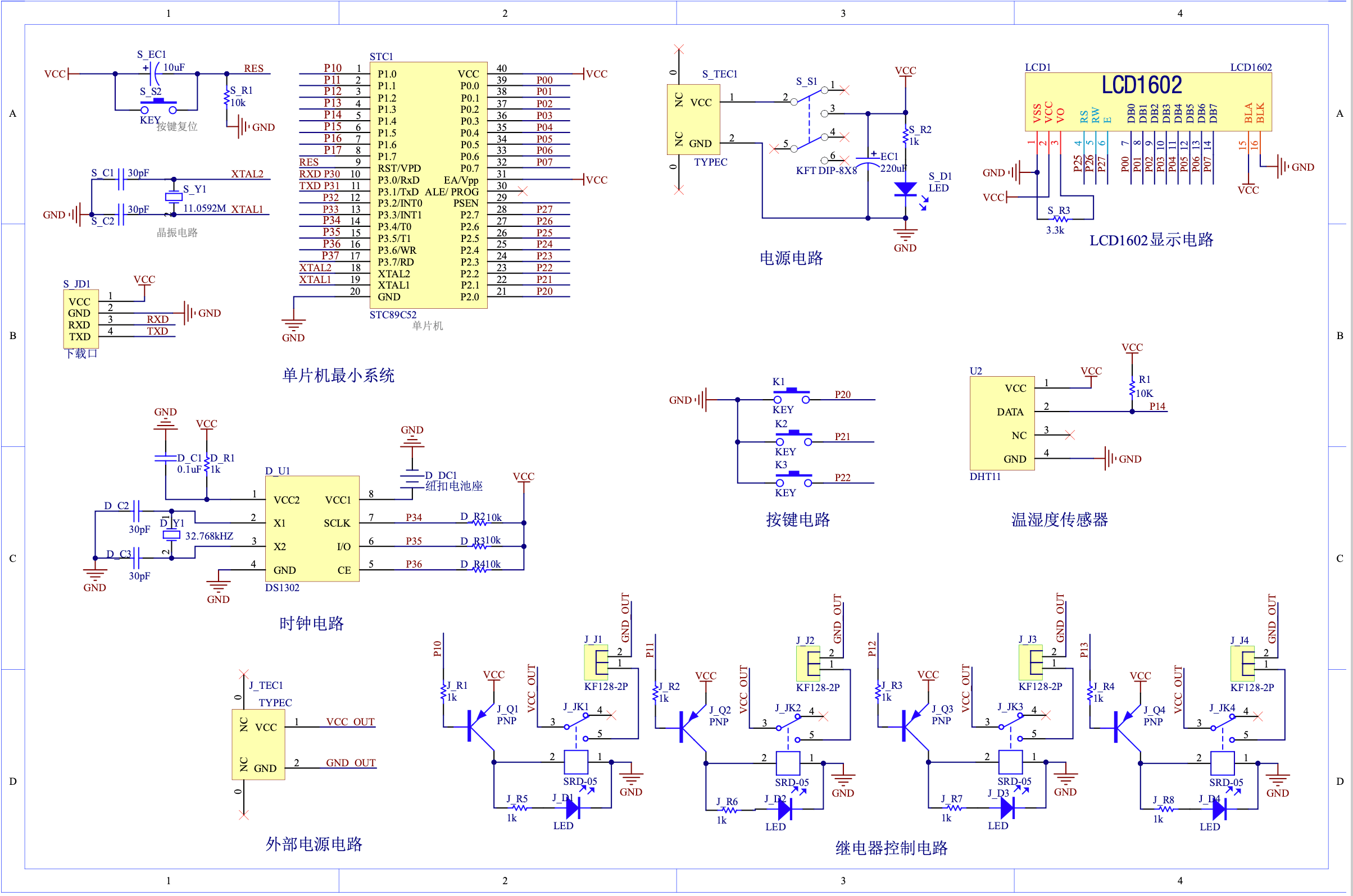
原理图

【实物资料】51单片机水族箱控制系统 3 - 斯塔克电子

 

系统框图

【实物资料】51单片机水族箱控制系统 4 - 斯塔克电子

软件设计

【实物资料】51单片机水族箱控制系统 5 - 斯塔克电子

硬件清单

【实物资料】51单片机水族箱控制系统 6 - 斯塔克电子

 

32版水族箱控制系统

【实物资料】51单片机水族箱控制系统 7 - 斯塔克电子
【实物资料】51单片机水族箱控制系统 7 - 斯塔克电子

【实物资料】32单片机水族箱控制系统

下载权限
查看
  • 免费下载
    评论并刷新后下载
    登录后下载
  • {{attr.name}}:
您当前的等级为
登录后免费下载登录 小黑屋反思中,不准下载! 评论后刷新页面下载评论 支付以后下载 请先登录 您今天的下载次数(次)用完了,请明天再来 支付积分以后下载立即支付 支付以后下载立即支付 您当前的用户组不允许下载升级会员
您已获得下载权限 您可以每天下载资源次,今日剩余
0 条回复 A文章作者 M管理员
    暂无讨论,说说你的看法吧
个人中心
有新私信 私信列表
搜索