设计简介:
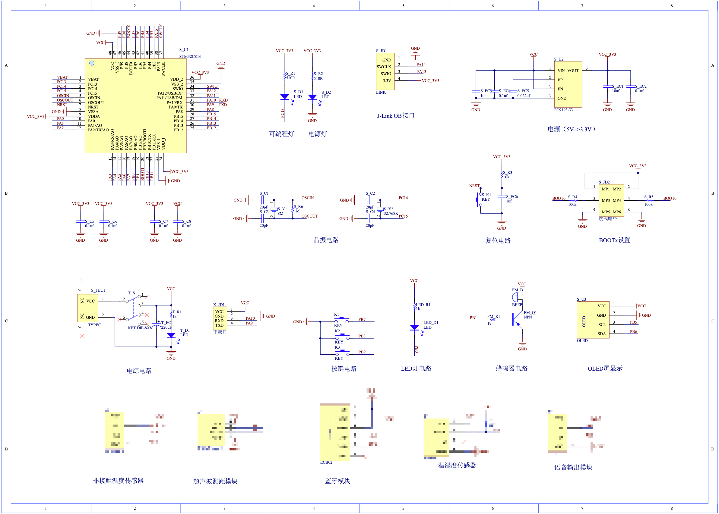
- 通过MLX90614非接触人体红外测温模块测量人体温度;
- 通过超声波模块检测手腕(手指)是否放在测温模块上,3s稳定后保持显示并判断温度,如果温度不在设置的上下限值之间,则声光报警3次,在设定范围内,稳定后响1次;
- 通过按键设置温度上下限,K3恢复温度显示;
- 通过显示屏显示温度值和是否触发红外避障管;
- 通过DHT11温湿度传感器检测环境温湿度,对超声波模块做算法补偿;
- 通过TTL语音模块播报温度测量值,温度在设定范围内播报温度正常否则播报温度异常;
- 通过ECB02 蓝牙模块,将测量数据实时传输至手机端做数据采集记录。
单片机:STM32F103C8T6
项目编号:Z-32-24122302-S2
视频演示
软件安装:
keil 5 :下载
Proteus v8.15 :下载
Altium Designer 2013:下载
烧录软件:下载
资料预览
效果图:

总体资料:

原理图

系统框图
具体可购买资料后查看
软件设计
具体可购买资料后查看
硬件清单

