设计简介
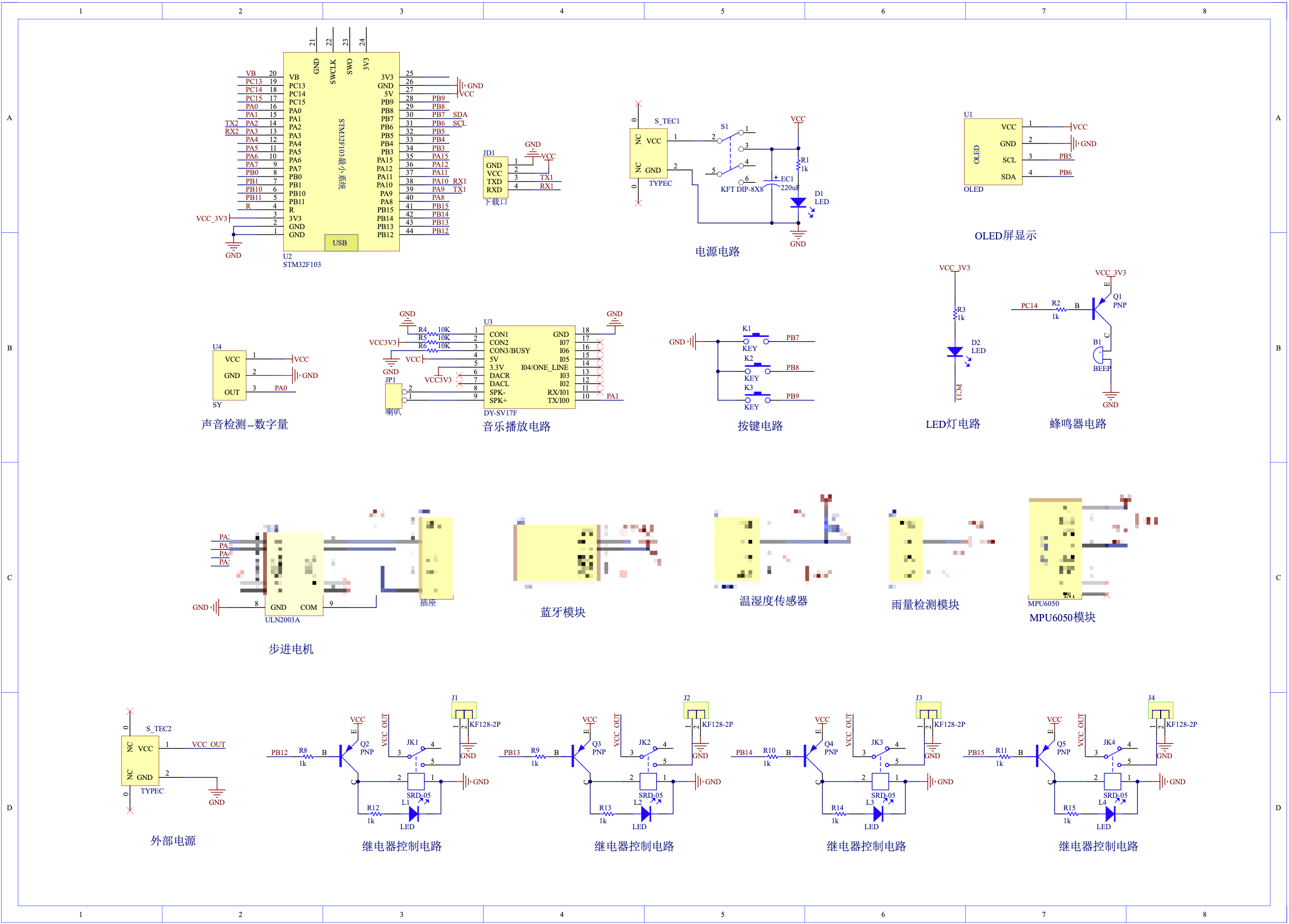
本设计是基于 STM32 单片机设计的婴儿智能监护系统,具体功能如下:
- 婴儿啼哭检测与音乐播放:通过声贝传感器实时监测婴儿啼哭声,若啼哭声超过设定阈值,系统自动播放安抚音乐,并通过蓝牙发送婴儿啼哭的警报信息,提醒家长。
- 环境温湿度自动调控:使用温湿度传感器实时监测环境温湿度,依据预设的上下限自动调节空调、加热器、加湿器和除湿器,确保婴儿房间内舒适的温湿度环境。
- 尿床检测与警报:通过雨水检测模块检测婴儿是否尿床,一旦检测到湿气变化,系统会通过蓝牙向手机端发送即时警报,提醒家长处理。
- 温湿度上下限设置:家长可以通过按键轻松设置温湿度的上下限值,系统自动保存并应用该设置,实现个性化调控。
- OLED显示实时数据:系统通过OLED显示屏实时显示环境温湿度、当前设定值及设备状态,方便家长随时查看监控数据。
- 蓝牙手机端数据监控:通过蓝牙连接手机端,家长可以实时查看温湿度数据、设备状态及报警信息,并可以远程调整温湿度设置和查看婴儿房间的实时状况。
编号:Z-32-24122001-S
实物演示
资料预览
PCB预览

总体资料
![]()
3D预览
[3d_viewer id="2717"]
原理图

系统框图
具体可购买资料后查看
软件设计
具体可购买资料后查看
硬件清单
具体可购买资料后查看

有没有各模块的电路图