一、实物图(型号:无)

二、原理图

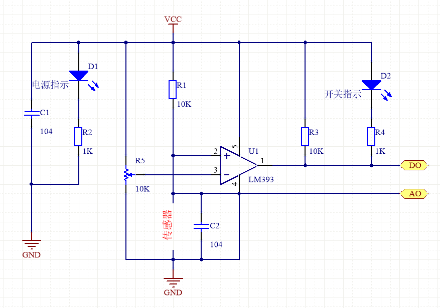
| 编号 | 名称 | 功能 |
| 1 | VCC | 电源正(3.3~5V) |
| 2 | GND | 电源地 |
| 3 | DO | 数字量输出引脚 |
| 4 | AO | 模拟量输出引脚 |
传感器的DO引脚用来指示雨水含量是否高于或低于某个阈值,通过电位器调节控制相应阈值,雨水含量低于阈值时DO输出高电平,反之DO输出低电平。传感器的AO引脚输出模拟电压信号,用来指示雨水含量。
三、传感器原理

雨水传感器电路板模块由两个铜线组成,其设计方式使得它们在干燥条件下可为电源电压提供高电阻,随着电路板上湿度的增加,该模块的电阻逐渐减小。随着电阻的降低,其输出电压也会相对于模块上的湿度降低。
注意这里是传感器的原理,不是模块的原理,下面是雨水检测传感器模块的原理。

这里采用的是一个LM393电压比较器,当正输入端电压大于负输入端的时候,输出高电平,即VCC,当负输入端的电压大于正输入端的电压的时候输出为低电平,即0V,所以LM393输出为0或1的数字信号。因为传感器在没有接触到水时,模块电阻最大,此时LM393正向输入端电压大于反相输入端,DO输出高电平;当传感器接触到水时,模块电阻最小,此时LM393反相输入端电压大于正向输入端,DO输出低电平。
四、传感器特点
体积小、灵敏度高、响应速度快
五、典型应用
雨水检测
六、使用操作
供电正常时,没有检测到水的条件下,只有PWR-LED亮, DO引脚输出高电平;当检测到水时,DO-LED亮,DO引脚输出低电平。
注意:传感器上有一个灵敏度调节电位器,可以使用十字起调节灵敏度。通过调节灵敏度,使得在没有检测到水的条件下,只有PWR-LED亮,当检测到水时,DO-LED亮。
