设计简介:
本设计是基于51单片机的智能花盆设计,主要功能如下:
- 通过显示屏显示花盆中土壤的温度、湿度,花盆外光照强度;
- 通过按键切换显示屏的界面,设置土壤最小温度值、最小湿度值,花盆外光照强度值,输液倒计时,松土倒计时;
- 通过土壤湿度传感器检测土壤湿度,通过DS18B20检测土壤温度;
- 通过继电器控制加热片,水泵,输液,补光灯;
- 通过步进电机来实现松土;
视频演示:
PCB预览:

3D模型:
[3d_viewer id="2611"]
总体资料:
资料预览:

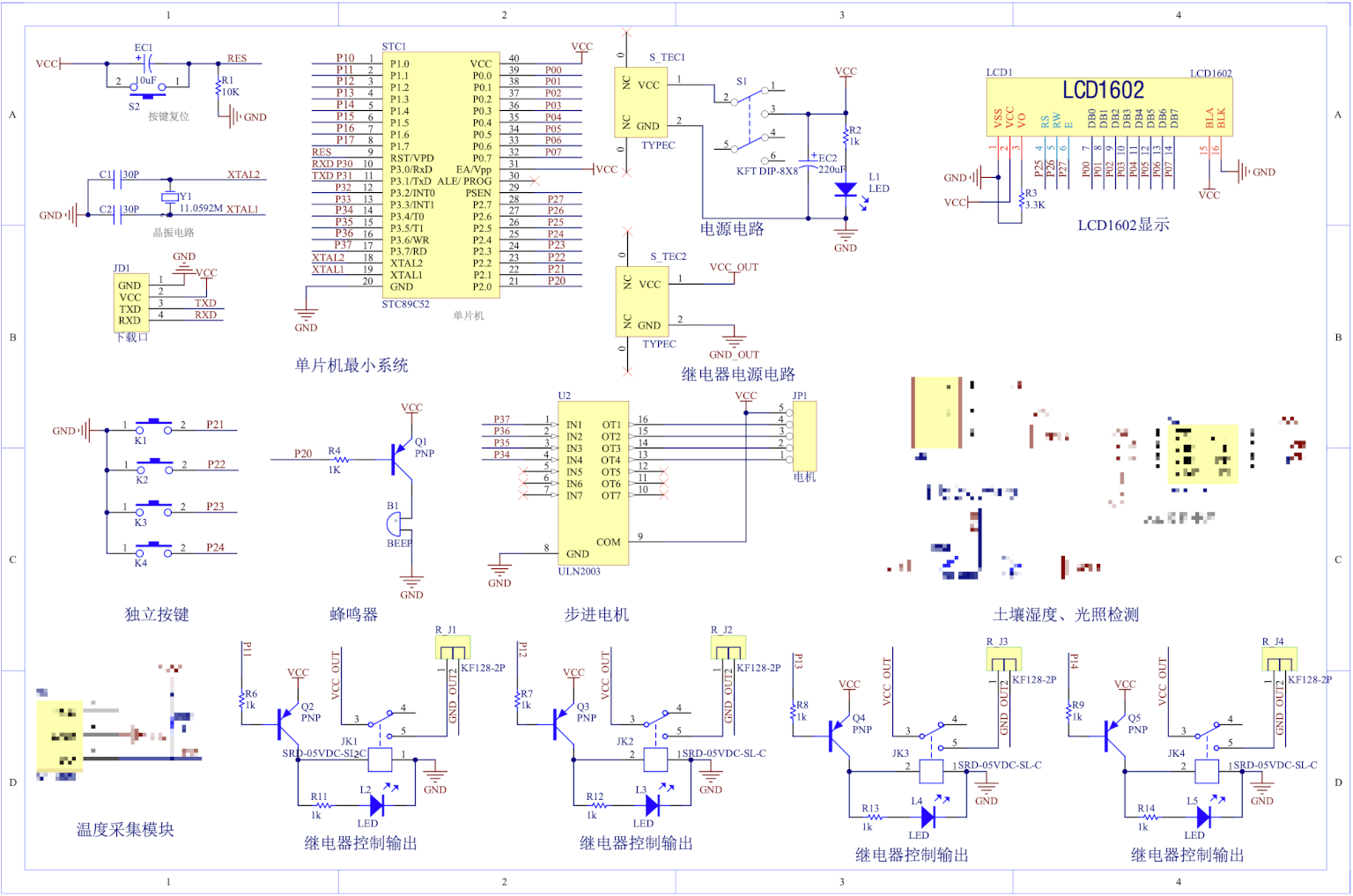
原理图:

软件设计流程:

系统框图:
本设计以STC89C52单片机为核心控制器,加上其他的模块一起组成基于单片机的智能花盆的整个系统,其中包含中控部分、输入部分和输出部分。
中控部分采用了STC89C52单片机,其主要作用是获取输入部分数据,经过内部处理,控制输出部分。
输入由五部分组成,
- 第一部分是DS18B20温度检测模块,通过该模块检测当前温度;
- 第二部分是湿度传感器和ADC0832组成的湿度检测模块,通过该模块检测当前湿度;
- 第三部分是光照传感器和ADC0832组成的光照检测模块,通过该模块检测当前光照强度;
- 第四部分是独立按键,通过四个独立按键进行切换界面、手动松土、手动补光、调整温度、湿度和光照强度的最小值、调整松土和输液时间;
- 第五部分是供电电路,给整个系统进行供电。
输出由七部分组成,
- 第一部分是LCD1602显示模块, 在主界面时显示当前温度、湿度和光照或者显示松土时间和输液时间,其他界面显示设置的温度、湿度和光照的最小值、设置的松土时间和输液时间;
- 第二部分是加热继电器,当温度小于温度最小值时,加热继电器打开;
- 第三部分是水泵继电器,当湿度小于湿度最小值时,水泵继电器打开;
- 第四部分是补光继电器,当光照小于光照最小值时,光照继电器打开;
- 第五部分是输液继电器,当输液倒计时结束时,输液继电器打开;
- 第六部分是四相步进电机及驱动模块,当松土倒计时结束时,步进电机转动模拟松土;
- 第七部分是蜂鸣器,用于提供按键音。

硬件清单:


你好,有stm32的这个资料吗?