设计简介
本设计是基于 51 单片机的交通灯控制系统,主要功能如下:
- 
- 多方向交通信号控制:系统控制东西南北四个方向,每个方向均配备一个数码管显示器和三色LED两端(红、绿、黄),用于显示当前交通信号状态。
 - 可调节方向时间:通过按键设置各个方向的绿灯持续时间,用户可根据交通需求灵活调整各个方向的信号时长。
 - 紧急车道优先:在紧急情况下,按下特定按键指定方向的绿灯常亮,优先为救护车、消防车等紧急车辆疏散通道。
 - 车流量感应调节:系统通过四对隔离式红外对射传感器检测各方向的车流量,自动根据车流量情况动态调整绿灯持续时间,实现定制化管理。
 - 行人闯红灯检测:利用四组红外对射传感器检测行人是否闯红灯。若发生闯红灯则蜂鸣器报警提示。
 
 
单片机类型:STC89C52
视频演示
资料预览
效果图:

3D预览:
[3d_viewer id="2140"]
总体资料:

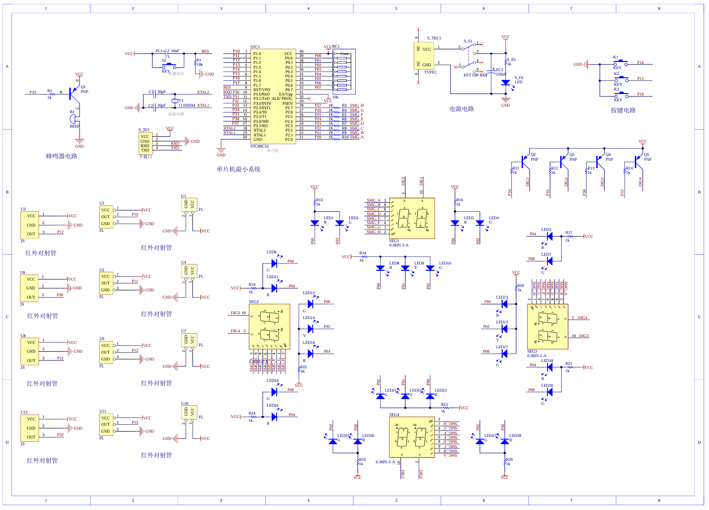
原理图:
软件设计流程:
![]()
系统框图:
本设计以 STC89C52 单片机为核心控制器,结合其他模块构建了整个系统,系统主要包括中央控制部分、输入部分和输出部分。
中央控制部分采用单片机控制器,主要任务是接收输入部分的数据,进行内部处理和逻辑判断,最终实现对输出部分的控制。
输入部分由四个模块组成:
- 红外对射模块:检测行人是否闯红灯。
 - 红外流量统计模块:监测当前方向的车,决定绿灯时长。
 - 按键模块:用于设置各方向的通行时间和是否开启绿灯优先功能。
 - 供电模块:为整个系统提供稳定电源。
 
输出部分由三个模块组成:
- 显示模块:显示当前交通灯的倒计时及相关状态信息。
 - 通道模块:指示各方向交通灯的红绿黄状态。
 - 模块:当检测到行人闯红灯时,触发蜂鸣器报警报警提醒。
 
硬件清单:
软件下载:
keil 5 :下载
Proteus v8.15 :下载
Altium Designer 2013:下载
烧录软件:下载
软件设计流程:
软件下载: